E滁州|bbs.0550.com

 找回密码
 注册
搜索
查看: 6128|回复: 11

重磅!安徽核酸检测价格降至50元,有检测需要的滁州人可以省点钱啦

[复制链接]
发表于 2021-2-9 12:21 来自手机 | 显示全部楼层 |阅读模式 | 来自安徽

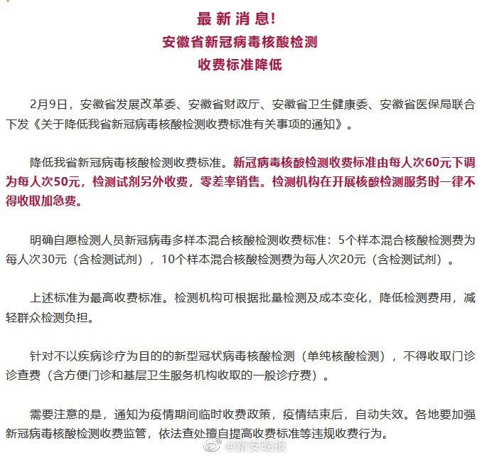
【重磅!#安徽核酸检测收费标准降低# #安徽核酸检测价格降至50元#】刚刚,安徽省发改委等四部门联合下发通知,降低新冠病毒核酸检测收费标准。根据通知,新冠病毒核酸检测收费标准由每人次60元下调为每人次50元,检测试剂另外收费。5个样本混合核酸检测费为每人次30元(含检测试剂),10个样本混合核酸检测费为每人次20元(含检测试剂)。

 

 

 

 

 

 

 

 

 

来源:新安晚报微博

发表于 2021-2-10 09:45 来自手机 | 显示全部楼层 | 来自安徽
打击犯罪998 发表于 2021-2-9 15:47
挂个内科号,找医生说有点咳嗽,顺便开个检测。全部社保卡走了,不用花一分钱。

医保卡里面钱不是钱?那是私人账户
回复本楼 收起回复本楼
B Color Smilies
还可输入 个字符
发表于 2021-2-9 15:46 | 显示全部楼层 | 来自江苏

挂个内科号,找医生说有点咳嗽,顺便开个检测。全部社保卡走了,不用花一分钱。挂个内科号,找医生说有点咳嗽,顺便开个检测。全部社保卡走了,不用花一分钱。挂个内科号,找医生说有点咳嗽,顺便开个检测。全部社保卡走了,不用花一分钱。挂个内科号,找医生说有点咳嗽,顺便开个检测。全部社保卡走了,不用花一分钱。挂个内科号,找医生说有点咳嗽,顺便开个检测。全部社保卡走了,不用花一分钱。
回复本楼 收起回复本楼
B Color Smilies
还可输入 个字符
发表于 2021-2-9 12:38 来自手机 | 显示全部楼层 | 来自安徽
好像没变化
回复本楼 收起回复本楼
B Color Smilies
还可输入 个字符
发表于 2021-2-9 12:55 来自手机 | 显示全部楼层 | 来自安徽
我刚检测75
回复本楼 收起回复本楼
B Color Smilies
还可输入 个字符
发表于 2021-2-9 13:13 来自手机 | 显示全部楼层 | 来自安徽
降费
回复本楼 收起回复本楼
B Color Smilies
还可输入 个字符
发表于 2021-2-9 15:28 来自手机 | 显示全部楼层 | 来自安徽
今天才下发的文件,估计需要一天系统调整吧
回复本楼 收起回复本楼
B Color Smilies
还可输入 个字符
发表于 2021-2-9 15:47 | 显示全部楼层 | 来自江苏
挂个内科号,找医生说有点咳嗽,顺便开个检测。全部社保卡走了,不用花一分钱。
回复本楼 收起回复本楼
B Color Smilies
还可输入 个字符
发表于 2021-2-9 16:15 来自手机 | 显示全部楼层 | 来自安徽
收到
回复本楼 收起回复本楼
B Color Smilies
还可输入 个字符
发表于 2021-2-9 17:20 来自手机 | 显示全部楼层 | 来自安徽

回复本楼 收起回复本楼
B Color Smilies
还可输入 个字符
发表于 2021-2-10 17:33 来自手机 | 显示全部楼层 | 来自安徽
下午刚做65
回复本楼 收起回复本楼
B Color Smilies
还可输入 个字符
发表于 2021-2-19 10:28 | 显示全部楼层 | 来自江苏
czli88 发表于 2021-2-10 09:45
医保卡里面钱不是钱?那是私人账户

不然的话,你就要自己出现金或支付宝或微信付钱的,你会选择哪一种?现在医保卡你有再多的钱,很多限制,很多药不给用,比如你腰痛,买个活血止痛膏都不给用医保卡。
回复本楼 收起回复本楼
B Color Smilies
还可输入 个字符
您需要登录后才可以回帖 登录 | 注册

本版积分规则

帮助|Archiver|手机版|E滁州 ( 增值电信业务经营许可证:皖B2-20110018 )

GMT+8, 2025-12-18 20:00

Powered by Discuz! X3.4

© 2001-2017 Comsenz Inc.

快速回复 返回顶部 返回列表