E滁州|bbs.0550.com

 找回密码
 注册
搜索
查看: 5832|回复: 1

最新!半天妖烤鱼致歉:涉事门店永久关停!

[复制链接]
发表于 2023-3-24 14:18 来自手机 | 显示全部楼层 |阅读模式 | 来自安徽

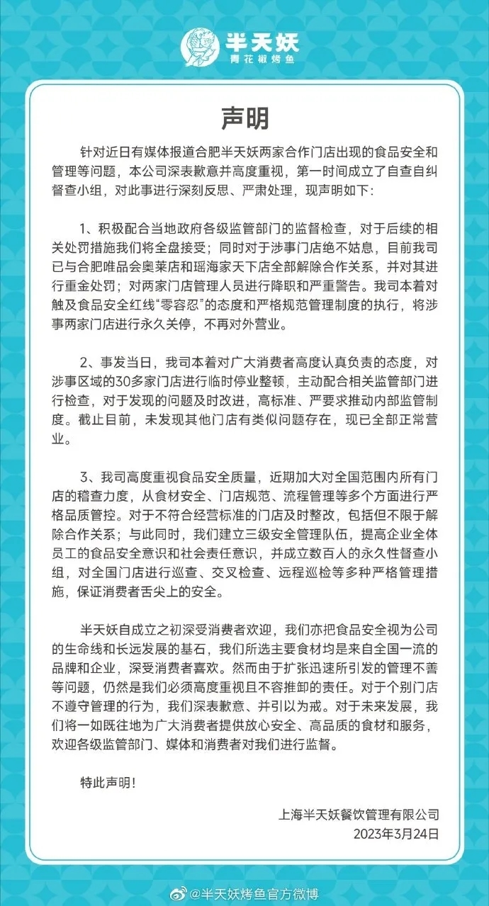
3月17日,新京报曝光安徽合肥两家“半天妖烤鱼”存在食材问题,引发网友关注。

 

24日,半天妖烤鱼官方微博发表声明称,将涉事两家门店进行永久关停,不再对外营业。

 

 

据新京报此前报道,今年2月下旬至3月上旬,新京报记者先后进入安徽合肥两家半天妖烤鱼门店卧底暗访,发现后厨使用的鱼类食材都是冷冻产品,很多鱼解冻后存放过期,仍被端上餐桌,甚至有厨师长要求“只要不臭,都能继续用”。而最让记者震惊的一幕,是门店工作人员将已经倒入垃圾桶的涮肚捡回重新加工,再次端上顾客餐桌。

 

来源:新京报

发表于 2023-3-25 16:36 来自手机 | 显示全部楼层 | IP未知
应该关注下他的加盟方式,看看是个别现象,还是普遍现象。
品牌直营估计就是普遍现象,店长员工参股还有可能是个别现象。
回复本楼 收起回复本楼
B Color Smilies
还可输入 个字符
您需要登录后才可以回帖 登录 | 注册

本版积分规则

帮助|Archiver|手机版|E滁州 ( 增值电信业务经营许可证:皖B2-20110018 )

GMT+8, 2026-1-17 01:13

Powered by Discuz! X3.4

© 2001-2017 Comsenz Inc.

快速回复 返回顶部 返回列表