E滁州|bbs.0550.com

 找回密码
 注册
搜索
查看: 7191|回复: 4

[滁州城事] 约3900万元!滁州会峰路一工程招标信息公布

[复制链接]
发表于 2023-7-15 07:15 来自手机 | 显示全部楼层 |阅读模式 | 来自安徽

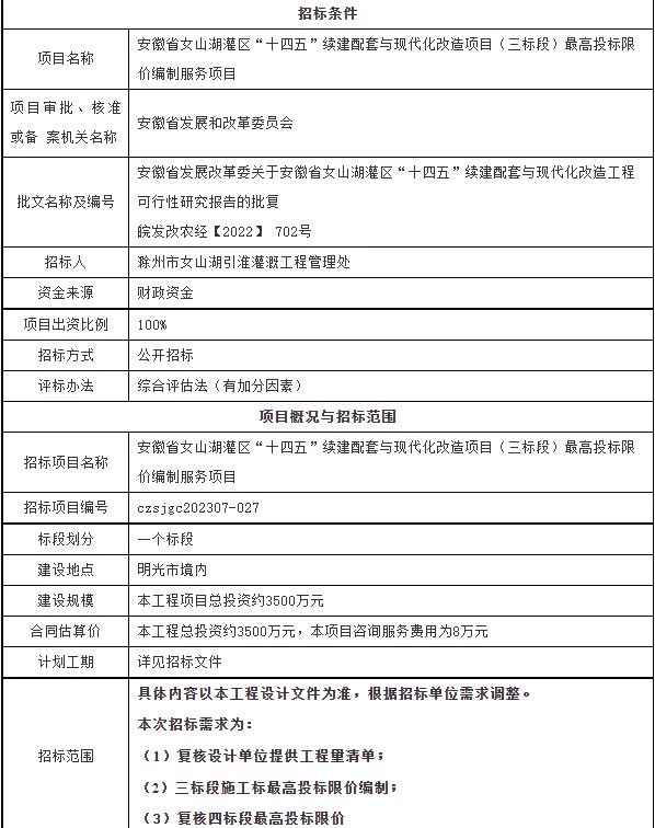
会峰路渠和来安路出水口调蓄改造提升工程招标公告信息

建设规模:

 

    本项目主要建设内容包括滁州市对生态环境影响较大的两个出水口调蓄池(包括会峰路和来安路出水口调蓄池)的水环境进行综合整治,采用生态方法,消除黑体的臭气,主要包括污水处理工艺部分、生态构建部分、曝气部分和生态循环部分等,使其周边满足《恶臭污染物排放标准》(GB 14554-93)中相关限值。水体满足《地表水环境质量标准》(GB 3838-2002)Ⅲ类标准排至清流河。总投资约3900万元,其中运营维护费(3年)480万元。

 

合同估算价:约3900万元

 

来源:滁州市公共资源交易中心

 

发表于 2023-7-15 21:11 来自手机 | 显示全部楼层 | 来自安徽
项目咨询费8万
回复本楼 收起回复本楼
B Color Smilies
还可输入 个字符
发表于 2023-7-15 22:06 来自手机 | 显示全部楼层 | 来自安徽
银大的工程吗?
回复本楼 收起回复本楼
B Color Smilies
还可输入 个字符
发表于 2023-7-16 04:05 来自手机 | 显示全部楼层 | 来自安徽
黄山南路边的这条臭水沟也该治理了!
回复本楼 收起回复本楼
B Color Smilies
还可输入 个字符
发表于 2023-7-22 10:01 来自手机 | 显示全部楼层 | 来自安徽
滁州改造雨污分流后所有道路一下雨积更严重!!!
回复本楼 收起回复本楼
B Color Smilies
还可输入 个字符
您需要登录后才可以回帖 登录 | 注册

本版积分规则

帮助|Archiver|手机版|E滁州 ( 增值电信业务经营许可证:皖B2-20110018 )

GMT+8, 2025-10-8 04:11

Powered by Discuz! X3.4

© 2001-2017 Comsenz Inc.

快速回复 返回顶部 返回列表