E滁州|bbs.0550.com

 找回密码
 注册
搜索
查看: 3787|回复: 20

[滁州城事] 苏超决赛期间,隔壁南京旅游景点可享免费或半价,机不可失!

[复制链接]
发表于 2025-10-29 07:32 来自手机 | 显示全部楼层 |阅读模式 | IP未知

 欢迎八方来客,南京大气,诚意满满,这周总要来趟南京吧。祝南京奥体苏超决赛,踢出精彩

 

 

 

 

发表于 2025-10-29 08:26 | 显示全部楼层 | 来自安徽
回复本楼 收起回复本楼
B Color Smilies
还可输入 个字符
发表于 2025-10-29 08:34 | 显示全部楼层 | 来自安徽
苏超让江苏经济更上一层楼。安徽能不能啥时来个皖超振奋一下
收起回复本楼
不要沉迷 : 带动了整省的年度文旅消费市场,提升的城市知名度
2025-10-29 08:43 归属地未知 回复
B Color Smilies
还可输入 个字符
发表于 2025-10-29 10:19 来自手机 | 显示全部楼层 | 来自安徽
苏超足球赛,央视都直播。
一一文体游三合一的成功案例。
收起回复本楼
不要沉迷 : 总于知道苏超决赛为什么放在南京了,且不说是省会,庞大的奥体规模;就南京的旅游景点不得不说是真多,排面拉满。作为近邻的滁州人也倍感幸福
2025-10-29 11:09 归属地未知 回复
节奏 : 跟你有什么关系
2025-10-29 12:54 来自安徽 回复
不要沉迷 回复 节奏 : 一荣俱荣的相邻关系,滁州去南京游玩很是方便,可以做到当天去当天回,老年人、退伍军人、爱心卡,献血卡还不要车费。你抢到票收费景点可以免费,没抢到也可以享受半价游玩,何乐而不为。
2025-10-29 13:07 归属地未知 回复
五行缺酒 : 哪个台播?
2025-10-29 20:27 归属地未知 回复
节奏 回复 不要沉迷 : 就是让你去消费的 输赢半毛钱关系都没有
2025-10-29 21:19 归属地未知 回复
B Color Smilies
还可输入 个字符
发表于 2025-10-29 10:33 来自手机 | 显示全部楼层 | IP未知
回复本楼 收起回复本楼
B Color Smilies
还可输入 个字符
发表于 2025-10-29 13:51 来自手机 | 显示全部楼层 | 来自安徽
回复本楼 收起回复本楼
B Color Smilies
还可输入 个字符
发表于 2025-10-30 05:54 来自手机 | 显示全部楼层 | 来自安徽
自娱自乐而已,比国足更烂的球技
回复本楼 收起回复本楼
B Color Smilies
还可输入 个字符
发表于 2025-10-30 07:07 来自手机 | 显示全部楼层 | IP未知
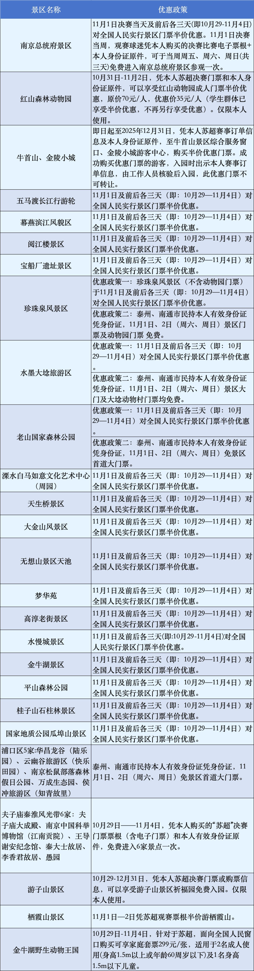
南京没泰州大气,特意提到芜马滁免费旅游泰州景点
20251030070701front1_0_43536_Fp9psKTjuK7SrGsSi8zPlwGnQbdV.jpg
收起回复本楼
不要沉迷 : 这波给泰州点个赞,好歹没把金陵副将当外人
2025-10-30 07:24 归属地未知 回复
不要沉迷 : 南京又没踢进决赛,能做到部分免费全国半价很不错了;南京不是旅游荒漠,大大小小到处知名景点;平时节假日景区都很多人,若全国免费,不得挤爆,南京已经够人挤人的了,一视同仁对待够意思了
2025-10-30 07:57 归属地未知 回复
B Color Smilies
还可输入 个字符
发表于 2025-10-30 07:17 | 显示全部楼层 | 来自安徽
中超都不行,何况苏超了,完全是商业操作。
收起回复本楼
不要沉迷 : 就是中超不行苏超才能被关注。两码事,一个为城市荣誉而战全民参与的文旅赛事活动狂欢;一个是人情世故,资本吸金的道具产物。两者本质不是一回事,球迷们爱的是球场上不服输的精气神,而不是比谁政治地位大的噱头
2025-10-30 07:43 归属地未知 回复
B Color Smilies
还可输入 个字符
发表于 2025-10-30 08:15 来自手机 | 显示全部楼层 | 来自安徽
回复本楼 收起回复本楼
B Color Smilies
还可输入 个字符
发表于 2025-10-30 18:03 来自手机 | 显示全部楼层 | 来自安徽
水韵江苏年卡,你值得拥有
回复本楼 收起回复本楼
B Color Smilies
还可输入 个字符
您需要登录后才可以回帖 登录 | 注册

本版积分规则

帮助|Archiver|手机版|E滁州 ( 增值电信业务经营许可证:皖B2-20110018 )

GMT+8, 2025-11-2 09:52

Powered by Discuz! X3.4

© 2001-2017 Comsenz Inc.

快速回复 返回顶部 返回列表