E滁州|bbs.0550.com

 找回密码
 注册
搜索
查看: 24232|回复: 55

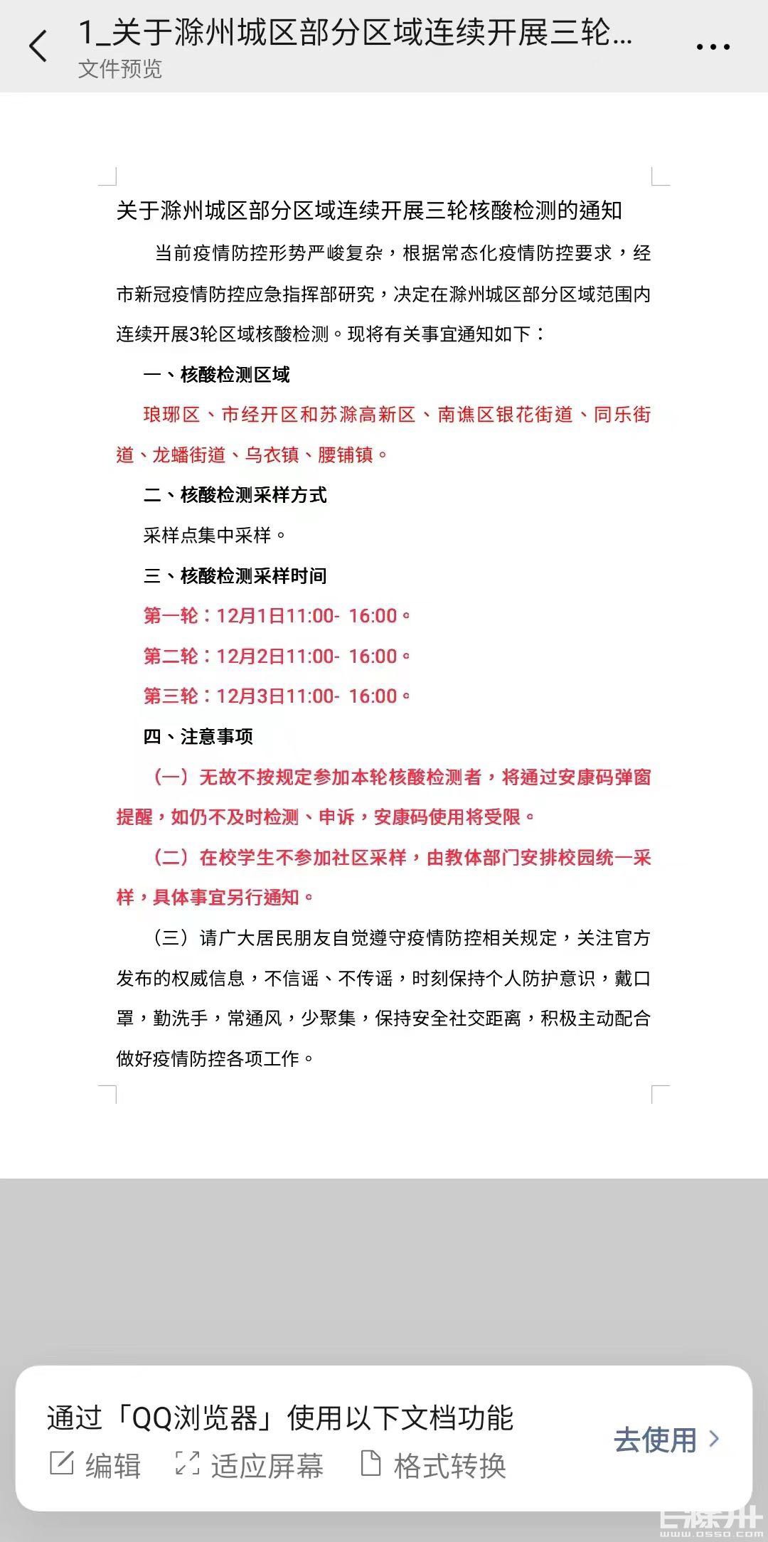
[心声曝光] 滁州这个部分区域核酸检测时间方便了谁......

[复制链接]
发表于 2022-12-1 12:07 来自手机 | 显示全部楼层 |阅读模式 | 来自安徽

 

核酸时间方便了谁……

 

发表于 2022-12-1 12:12 来自手机 | 显示全部楼层 | 来自安徽
方便你我他。
回复本楼 收起回复本楼
B Color Smilies
还可输入 个字符
发表于 2022-12-1 12:22 来自手机 | 显示全部楼层 | 来自安徽
这时间点就是逼着你花钱去做!
收起回复本楼
dream茹 : 3天,花钱的点都关闭了,让你花钱去哪里做了?天天早上6点多起来做核酸的不是你的家人你不心疼,这个天都上冻了,能心疼一下我们采核酸的人吗?不行的话,请你来感受一下在冬天再喷酒精的痛苦。
2022-12-2 02:25 来自安徽 回复
雨中散漫步 回复 dream茹 : 一群不关心你生死的人,却关心着你的健康。工厂是自己家开的吗?想走就走想去做和尚就去做核酸。
2022-12-2 09:09 来自安徽 回复
dream茹 回复 雨中散漫步 : 我们才是最不想做核酸的人,懂吗?
2022-12-2 09:12 来自安徽 回复
青山绿水- 回复 dream茹 : 不想干可以不干。还有好多人排队呢。
2022-12-2 11:08 来自安徽 回复
dream茹 回复 青山绿水- : 你来,现在就来,正好愁人不够,你来,我自己掏钱给你干,前提你有证,你有资格,你来。
2022-12-2 11:12 来自安徽 回复
B Color Smilies
还可输入 个字符
发表于 2022-12-1 12:25 来自手机 | 显示全部楼层 | 来自安徽
感觉都不是官方通告!
回复本楼 收起回复本楼
B Color Smilies
还可输入 个字符
发表于 2022-12-1 12:42 来自手机 | 显示全部楼层 | 来自安徽
方便了该方便的人…但肯定不是广发人民群众。
收起回复本楼
dream茹 : 这个天这么冷,请你来感受一下采核酸的工作,不用半天,半个小时就成,就中午稍微温度高一些,怎么就怨声一片啊?什么点都有人不满意,众口难调怎么办呢?连续5.6个小时在那挨饿受冻的不是你们的家人吧?把医护人员心整凉了,对广大人民又有什么好处??
2022-12-2 02:29 来自安徽 回复
雨中散漫步 回复 dream茹 : 你要清楚做核酸的目的是什么?大部分人都没时间做,你做这个合算,有什么意义。
2022-12-2 09:10 来自安徽 回复
dream茹 回复 雨中散漫步 : 大哥,不是我要做的哎,谁要能投诉不做核酸,我请他吃一年的饭行吗?我们才是受害者吧?
2022-12-2 09:11 来自安徽 回复
雨中散漫步 : 政府统一做免费做是好事,大家都甘愿配合,但是要上班要挣钱,有几个人随时脱离岗位去做核算的,所以这个时间点设置就有问题,争论的焦点是在时间点上并不是说医护人员不辛苦,天冷,大家都辛苦,我们在寒风中排队做核酸也是瑟瑟发抖,大家都辛苦,还不是想早日完成清零
2022-12-2 09:13 来自安徽 回复
大风1 回复 dream茹 : 你没事抱怨的也真多,有点功劳被你这样喊啊喊的也搞没了。
2022-12-2 10:05 来自安徽 回复
B Color Smilies
还可输入 个字符
发表于 2022-12-1 12:43 来自手机 | 显示全部楼层 | 来自安徽
错别字,再发一条。方便了该方便的人…但肯定不是广大人民群众。
回复本楼 收起回复本楼
B Color Smilies
还可输入 个字符
发表于 2022-12-1 13:52 来自手机 | 显示全部楼层 | 来自安徽
呵呵
20221201135229front2_0_975347_FsD8gfOgRc_yBx9-sogwXeFFFQ9s.jpg
回复本楼 收起回复本楼
B Color Smilies
还可输入 个字符
发表于 2022-12-1 14:14 | 显示全部楼层 | 来自安徽
还是大面积核酸检测 给谁送钱吗
回复本楼 收起回复本楼
B Color Smilies
还可输入 个字符
发表于 2022-12-1 16:23 来自手机 | 显示全部楼层 | 来自安徽
晚上多冷你不知道?九十点钟在室外做核酸。你去?
收起回复本楼
874436932 : 再冷也要起来上班啊。能睡到11点的人讲实话他不需要做核酸也是安全的。
2022-12-1 17:58 来自安徽 回复
白落珩 回复 874436932 : 我说的是晚上,不是白天
2022-12-1 18:19 来自安徽 回复
B Color Smilies
还可输入 个字符
发表于 2022-12-1 20:40 来自手机 | 显示全部楼层 | 来自安徽
方便了上班的公务员,可以合理的请假做核酸
收起回复本楼
东东0550的故事 : 多数企业,核酸时间点内是可以互相调一下,出来做核酸的
2022-12-2 22:43 来自安徽 回复
B Color Smilies
还可输入 个字符
发表于 2022-12-2 07:28 来自手机 | 显示全部楼层 | 来自安徽
其实什么点做都有不方便的人,最好二十四小时都做。
收起回复本楼
xpxp308 : 24小时?做核酸的是机器人?
2022-12-3 08:18 来自安徽 回复
9599 回复 xpxp308 : 三班倒啊,要不怎么办,总有不满意的。
2022-12-3 09:46 来自安徽 回复
xpxp308 回复 9599 : 哪有人呢,医护都是休息时间去做,本职岗位也不能少,志愿者也是,自己本来的工作还是要干的
2022-12-3 09:58 来自安徽 回复
B Color Smilies
还可输入 个字符
发表于 2022-12-2 07:35 来自手机 | 显示全部楼层 | 来自安徽
白狗子
回复本楼 收起回复本楼
B Color Smilies
还可输入 个字符
发表于 2022-12-2 07:59 来自手机 | 显示全部楼层 | 来自安徽
有些人做核酸是不用排队的哈!
回复本楼 收起回复本楼
B Color Smilies
还可输入 个字符
发表于 2022-12-2 21:15 来自手机 | 显示全部楼层 | 来自安徽
早上不用起早,晚上早点回家,多好
回复本楼 收起回复本楼
B Color Smilies
还可输入 个字符
发表于 2022-12-2 21:44 来自手机 | 显示全部楼层 | 来自安徽
2号没做,3号跟着做苐3轮行吗
回复本楼 收起回复本楼
B Color Smilies
还可输入 个字符
您需要登录后才可以回帖 登录 | 注册

本版积分规则

帮助|Archiver|手机版|E滁州 ( 增值电信业务经营许可证:皖B2-20110018 )

GMT+8, 2026-2-21 23:36

Powered by Discuz! X3.4

© 2001-2017 Comsenz Inc.

快速回复 返回顶部 返回列表