E滁州|bbs.0550.com

 找回密码
 注册
搜索
查看: 12927|回复: 4

[滁州城事] 总投资2382万!总用地面积为3593平方米!滁州实验中学初中部将改扩建

[复制链接]
发表于 2023-2-17 17:42 来自手机 | 显示全部楼层 |阅读模式 | 来自安徽

 

 

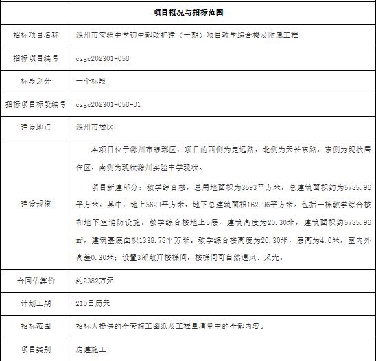
本项目位于滁州市琅琊区,项目的西侧为定远路,北侧为天长东路,东侧为现状居住区,南侧为现状滁州实验中学现状。


项目新建部分:教学综合楼,总用地面积为3593平方米,总建筑面积约为5785.96平方米,其中,地上5623平方米,地下总建筑面积162.96平方米。包括一栋教学综合楼和地下室消防设施。教学综合楼地上5层,建筑高度为20.30米,建筑面积约5785.96㎡,建筑基底面积1338.78平方米。教学综合楼高度为20.30米,层高为4.0米,室内外高差0.30米;设置3部敞开楼梯间,楼梯间可自然通风、采光。

 

来源:滁州市公共资源交易中心


相关帖子:

速看!总投资约15000万元,滁州琅琊路小学和紫薇小学即将扩建!

http://bbs.0550.com/t-1411386-1-1.html



 

发表于 2023-2-17 18:17 来自手机 | 显示全部楼层 | 来自安徽
教育优先发展。
回复本楼 收起回复本楼
B Color Smilies
还可输入 个字符
发表于 2023-2-17 18:56 来自手机 | 显示全部楼层 | 来自安徽
支持,教育优先发展。
回复本楼 收起回复本楼
B Color Smilies
还可输入 个字符
发表于 2023-2-18 12:46 来自手机 | 显示全部楼层 | 来自安徽
城区扩建,就不用折腾买房租房了
回复本楼 收起回复本楼
B Color Smilies
还可输入 个字符
发表于 2023-2-19 16:17 来自手机 | 显示全部楼层 | 来自安徽
地下就162平方?现在盖建筑不该考虑地下停车场吗?寸土寸金好浪费啊
回复本楼 收起回复本楼
B Color Smilies
还可输入 个字符
您需要登录后才可以回帖 登录 | 注册

本版积分规则

帮助|Archiver|手机版|E滁州 ( 增值电信业务经营许可证:皖B2-20110018 )

GMT+8, 2025-11-5 05:15

Powered by Discuz! X3.4

© 2001-2017 Comsenz Inc.

快速回复 返回顶部 返回列表