E滁州|bbs.0550.com

 找回密码
 注册
搜索
查看: 20057|回复: 53

[滁州城事] 4700万元!总面积15.19万㎡!滁州将新建一森林公园,建设位置曝光

[复制链接]
发表于 2023-7-7 07:39 来自手机 | 显示全部楼层 |阅读模式 | 来自安徽

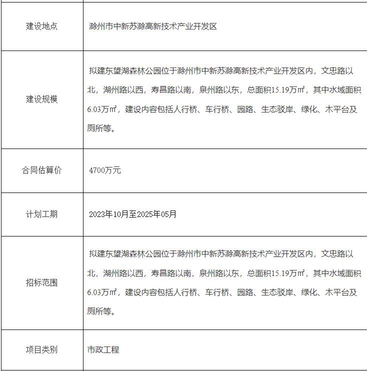
拟建东望湖森林公园位于滁州市中新苏滁高新技术产业开发区内,文忠路以北,湖州路以西,寿昌路以南,泉州路以东,总面积15.19万㎡,其中水域面积 6.03万㎡,建设内容包括人行桥、车行桥、园路、生态驳岸、绿化、木平台及厕所等。

 

 

 

 

来源:滁州市公共资源交易中心

 

发表于 2023-7-7 07:51 来自手机 | 显示全部楼层 | 来自江苏
要是在城西水库建设森林公园,投资还不大,还能美化,在别地重新投资建设森林公园,不是为了面子
收起回复本楼
老李飞刀 : 没错,迁走水库上游村庄,搞环湖景观带,链接琅琊山,那真是一张响当当的名片!
2023-7-7 11:15 来自安徽 回复
B Color Smilies
还可输入 个字符
发表于 2023-7-7 08:26 来自手机 | 显示全部楼层 | 来自安徽
这离城区也太远了吧?
收起回复本楼
洱海旁边拉粑粑 : 未来的城区也许在苏滁呢
2023-7-7 11:23 来自江苏 回复
戒不掉的放纵123 回复 洱海旁边拉粑粑 : 没有一个城市厂区,工业园园,化工厂区作为城区的,这些都应该在郊区!按说离这些城区近都不应该建商品房,建就算了,还真有人买,不知道怎么想的!应该是营销做的好!
2023-7-7 12:35 来自安徽 回复
洱海旁边拉粑粑 回复 戒不掉的放纵123 : 是你不懂了吧,这是起源于新加坡模式,成功打造后,苏州工业园区学习模仿,现在苏州工业园区不管是配套环境在苏州最好,目前房价也最高了。随后国内很多城市引进苏州经验,也都非常成功,首先他引进的大多数是高科技无污染性企业,从而吸引人才引入,再加上配套设施建设下大力度,未来可期。去看看吧,苏滁真的一年一个样,规划的非常好。
2023-7-7 13:21 来自江苏 回复
skyreed 回复 洱海旁边拉粑粑 : 你就在这胡扯吧,滁州建设要因地制宜,盲目生搬硬套不考虑实际情况那也是最终搬起石头砸自己的脚,为什么新加坡围绕产业园区搞?新加坡多大?700多平方公里,你以为他们想吗?那是因为新加坡屁股大地方没办法。
2023-7-7 13:52 来自安徽 回复
醉美滁舟 回复 skyreed : 那苏州呢?金鸡湖和东方之门都在苏州工业园里。
2023-7-7 14:34 来自安徽 回复
B Color Smilies
还可输入 个字符
发表于 2023-7-7 08:36 来自手机 | 显示全部楼层 | 来自安徽
请参考紫薇路高架!
收起回复本楼
背着兔子走天下 : 跟高架的投资相比,这个要小很多
2023-7-7 12:33 来自安徽 回复
戒不掉的放纵123 回复 背着兔子走天下 : 就是钱糟的太多,这一点那一点,所以现在的城建搞得半死不活!
2023-7-7 12:37 来自安徽 回复
B Color Smilies
还可输入 个字符
发表于 2023-7-7 09:02 | 显示全部楼层 | 来自安徽
森林公园多多益善,但是一定要精心设计统筹规划,个人觉得滁州的很多公园没有美感,没有枝繁叶茂的大树
收起回复本楼
nihao111 : 都刚建的,十年之后再来看
2023-7-7 17:34 来自安徽 回复
B Color Smilies
还可输入 个字符
发表于 2023-7-7 09:19 来自手机 | 显示全部楼层 | 来自安徽
应该是良塘水库
回复本楼 收起回复本楼
B Color Smilies
还可输入 个字符
发表于 2023-7-7 09:19 来自手机 | 显示全部楼层 | 来自安徽
天机不可泄露
回复本楼 收起回复本楼
B Color Smilies
还可输入 个字符
发表于 2023-7-7 09:31 来自手机 | 显示全部楼层 | 来自安徽
琅琊山不美?清流河不美?苏州公园不美?花博园不美?南湖不美?菱溪湖不美?……这世界从不缺少美!
回复本楼 收起回复本楼
B Color Smilies
还可输入 个字符
发表于 2023-7-7 09:53 来自手机 | 显示全部楼层 | 来自安徽
苏滁厉害
回复本楼 收起回复本楼
B Color Smilies
还可输入 个字符
发表于 2023-7-7 09:53 来自手机 | 显示全部楼层 | 来自安徽
名字很夸张。森林公园。。。。
收起回复本楼
春到琅琊 : 俺也这么认为的,明明是一大片水域!
2023-7-8 07:02 来自江苏 回复
第二梦,呆 回复 春到琅琊 : 也许会挖很多大树来种上
2023-7-8 12:37 来自安徽 回复
B Color Smilies
还可输入 个字符
发表于 2023-7-7 10:15 来自手机 | 显示全部楼层 | 来自安徽
都是利益输送
回复本楼 收起回复本楼
B Color Smilies
还可输入 个字符
发表于 2023-7-7 11:19 来自手机 | 显示全部楼层 | 来自安徽
净化空气用的
回复本楼 收起回复本楼
B Color Smilies
还可输入 个字符
发表于 2023-7-7 11:24 来自手机 | 显示全部楼层 | 来自江苏
苏滁未来绝对是滁州的名片
回复本楼 收起回复本楼
B Color Smilies
还可输入 个字符
发表于 2023-7-7 11:50 来自手机 | 显示全部楼层 | 来自安徽
苏滁那边塘多,水库多搞起来方便,市区你叫他搞一片试试,空下的地还不如卖给开发商。
收起回复本楼
家人朋友们 : 苏滁未来的居住环境肯定在滁州最好
2023-7-7 13:39 来自江苏 回复
B Color Smilies
还可输入 个字符
发表于 2023-7-7 11:58 来自手机 | 显示全部楼层 | 来自安徽
市区的地看样子得都留着卖房子了
回复本楼 收起回复本楼
B Color Smilies
还可输入 个字符
您需要登录后才可以回帖 登录 | 注册

本版积分规则

帮助|Archiver|手机版|E滁州 ( 增值电信业务经营许可证:皖B2-20110018 )

GMT+8, 2026-2-28 09:32

Powered by Discuz! X3.4

© 2001-2017 Comsenz Inc.

快速回复 返回顶部 返回列表