E滁州|bbs.0550.com

 找回密码
 注册
搜索
查看: 16879|回复: 47

[滁州城事] 约14900万元!滁州一小学即将新建校区!

[复制链接]
发表于 2023-7-31 21:36 来自手机 | 显示全部楼层 |阅读模式 | 来自安徽

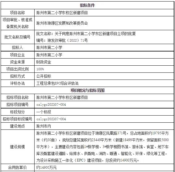
滁州市第二小学东校区新建项目

招标公告信息(电子招标投标)

建设规模:

 

滁州市第二小学东校区新建项目位于琅琊区凤凰路371号,总占地面积约19795平方米(约30亩),规划总建筑面积约23449平方米(新建18499平方米,保留面积5000平方米),主要建设内容包括1#教学楼、3#教学楼图书馆、游泳馆、食堂、地下车库及配套建设道路、给排水、供配电、消防、暖通、智能化、环保、绿化等工程,为设计采购施工一体化(EPC)建设项目,总投资约14900万元。

 

来源:滁州市公共资源交易中心

 

发表于 2023-7-31 22:43 来自手机 | 显示全部楼层 | 来自安徽
三年后幼儿园招生困难,五年后小学招生困难,八九年后大学招生困难,以后差不多不傻不愣的都能进大学。
收起回复本楼
兜兜转转 : 按去年规模,幼儿园今年应该就招不满了。今年入学的2020出生人口比2019年少了265万,后面更少。
2023-8-1 10:16 来自安徽 回复
吹牛的 回复 兜兜转转 : 三天后很多幼儿园会倒闭会合并,八九年后,大学校都会有很多的关闭合并,
2023-8-1 10:37 来自安徽 回复
吹牛的 回复 兜兜转转 :
2023-8-1 10:37 来自安徽 回复
luckkiss : 学校不是乱规划的,你这话说出来让人笑话的吧
2023-8-1 11:29 来自安徽 回复
兜兜转转 回复 luckkiss : 琅琊新区的滁州市第五小学怎么解释?
2023-8-1 11:43 来自安徽 回复
B Color Smilies
还可输入 个字符
发表于 2023-8-1 07:54 | 显示全部楼层 | 来自安徽
真有钱
回复本楼 收起回复本楼
B Color Smilies
还可输入 个字符
发表于 2023-8-1 08:59 | 显示全部楼层 | 来自江苏
好像已经开始建设了
回复本楼 收起回复本楼
B Color Smilies
还可输入 个字符
发表于 2023-8-1 10:19 来自手机 | 显示全部楼层 | 来自安徽
今年一年级学生是2017年出生,说不定就成为历史上入学新生最多的一年。
20230801101729front2_0_154131_FtUSnOVGTWBAwYh_e3X46SjMEwzq.jpg
收起回复本楼
系统门窗工厂 : 以后小孩上大学简单了
2023-8-1 10:51 来自安徽 回复
兜兜转转 : 韩国出生人口少,学校关停,考大学比中国卷多了
2023-8-1 11:48 来自安徽 回复
答对有福利 回复 系统门窗工厂 : 想多了,还是只要一半上高中,比例在
2023-8-1 17:45 来自安徽 回复
007小李子 : 我家是16年的,感觉对不起她
2023-8-2 08:29 来自安徽 回复
口十人韦 : 上好大学还是卷
2023-8-2 08:40 来自江苏 回复
B Color Smilies
还可输入 个字符
发表于 2023-8-1 10:27 来自手机 | 显示全部楼层 | 来自安徽
去年附近的6个幼儿园未招满!
回复本楼 收起回复本楼
B Color Smilies
还可输入 个字符
发表于 2023-8-1 11:27 来自手机 | 显示全部楼层 | 来自安徽
锦上添花,喜忧参半。
一一从去年开始,全国人口进入负期。
回复本楼 收起回复本楼
B Color Smilies
还可输入 个字符
发表于 2023-8-1 11:44 来自手机 | 显示全部楼层 | 来自安徽
琅琊区新区的第五小学建得咋样了,有知道的吗?
20230801114407front2_0_154131_FsKaX0Uf_bC118_B7vHvuD_HGW_9.jpg
收起回复本楼
嘿喂够 : 耶熊了?
2023-8-1 13:13 来自安徽 回复
兜兜转转 回复 嘿喂够 : 五小去了五中
2023-8-1 16:27 来自安徽 回复
红水杉树 : 没建
2023-8-2 00:04 来自安徽 回复
B Color Smilies
还可输入 个字符
发表于 2023-8-1 13:12 来自手机 | 显示全部楼层 | 来自安徽
没有体育馆
回复本楼 收起回复本楼
B Color Smilies
还可输入 个字符
发表于 2023-8-1 13:22 来自手机 | 显示全部楼层 | 来自福建
人口负增长 ,还在建新学校。脑子有问题吧
收起回复本楼
吹牛的 : 不搞以后就搞不到了。
2023-8-1 17:52 来自安徽 回复
pjlcdl : 一个班控制在30人以下肯定比50效果要好
2023-8-2 08:44 来自北京 回复
B Color Smilies
还可输入 个字符
发表于 2023-8-1 17:32 来自手机 | 显示全部楼层 | 来自安徽
熬几年就好了,学校招不到学生的日子在后头。今年能有八百万就阿弥陀佛了。
回复本楼 收起回复本楼
B Color Smilies
还可输入 个字符
发表于 2023-8-1 17:53 来自手机 | 显示全部楼层 | 来自安徽
农村好多小学都关门了
回复本楼 收起回复本楼
B Color Smilies
还可输入 个字符
发表于 2023-8-1 20:00 来自手机 | 显示全部楼层 | 来自安徽
请把周边楼盘图发我看看,我看是否又涨价了
回复本楼 收起回复本楼
B Color Smilies
还可输入 个字符
发表于 2023-8-1 20:38 来自手机 | 显示全部楼层 | 来自安徽
不太懂了
回复本楼 收起回复本楼
B Color Smilies
还可输入 个字符
发表于 2023-8-1 20:43 来自手机 | 显示全部楼层 | 来自安徽
琅琊新区二小分校呢,这么扩建又是怎么回事啊
收起回复本楼
feoo : 不是分校,一毛钱关系没!了解一下
2023-8-2 04:56 来自安徽 回复
B Color Smilies
还可输入 个字符
您需要登录后才可以回帖 登录 | 注册

本版积分规则

帮助|Archiver|手机版|E滁州 ( 增值电信业务经营许可证:皖B2-20110018 )

GMT+8, 2026-2-28 19:26

Powered by Discuz! X3.4

© 2001-2017 Comsenz Inc.

快速回复 返回顶部 返回列表