E滁州|bbs.0550.com

 找回密码
 注册
搜索
查看: 7765|回复: 3

[滁州城事] 约480万元!滁州这一项目正在招标!

[复制链接]
发表于 2024-5-6 08:53 来自手机 | 显示全部楼层 |阅读模式 | 来自安徽

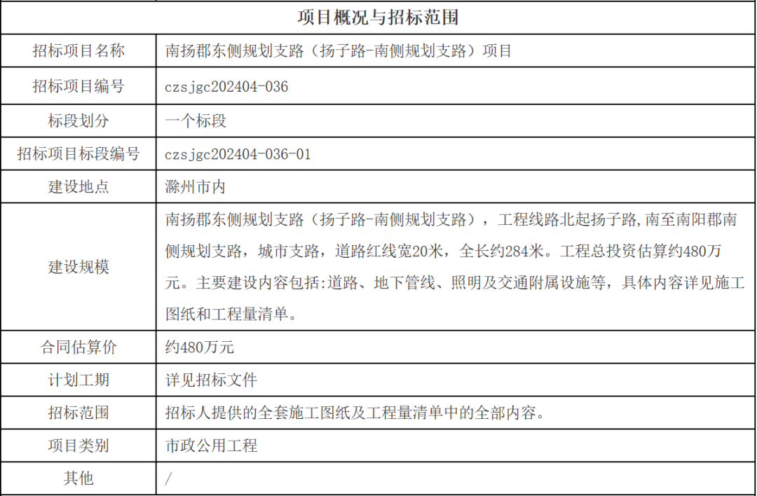
南扬郡东侧规划支路(扬子路-南侧规划支路)项目

招标公告信息(电子招标投标)

建设规模:南扬郡东侧规划支路(扬子路-南侧规划支路),工程线路北起扬子路,南至南阳郡南侧规划支路,城市支路,道路红线宽20米,全长约284米。工程总投资估算约480万元。主要建设内容包括:道路、地下管线、照明及交通附属设施等,具体内容详见施工图纸和工程量清单。
合同估算价:约480万元

来源:滁州市公共资源交易中心

发表于 2024-5-6 11:45 来自手机 | 显示全部楼层 | IP未知
回复本楼 收起回复本楼
B Color Smilies
还可输入 个字符
发表于 2024-5-6 15:09 来自手机 | 显示全部楼层 | IP未知
紫薇路,怎么就没有人修,
收起回复本楼
80后的我 : 没钱
2024-5-7 06:22 归属地未知 回复
B Color Smilies
还可输入 个字符
您需要登录后才可以回帖 登录 | 注册

本版积分规则

帮助|Archiver|手机版|E滁州 ( 增值电信业务经营许可证:皖B2-20110018 )

GMT+8, 2026-3-7 16:22

Powered by Discuz! X3.4

© 2001-2017 Comsenz Inc.

快速回复 返回顶部 返回列表