E滁州|bbs.0550.com

 找回密码
 注册
搜索
查看: 3949|回复: 6

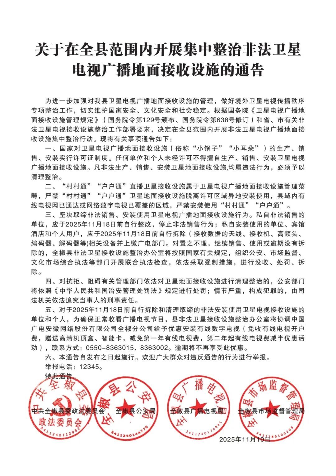
[滁州城事] 11月18日起,滁州全椒集中拆除非法“卫星锅”

[复制链接]
发表于 2025-11-14 11:38 来自手机 | 显示全部楼层 |阅读模式 | 来自安徽

 

 

 

来源:全椒文化旅游

发表于 2025-11-14 12:08 来自手机 | 显示全部楼层 | 来自安徽
不该拆除锅子,该挖掉一些人的黑心
回复本楼 收起回复本楼
B Color Smilies
还可输入 个字符
发表于 2025-11-14 13:50 | 显示全部楼层 | 来自安徽
先把电视套路收费解决好
回复本楼 收起回复本楼
B Color Smilies
还可输入 个字符
发表于 2025-11-14 14:21 | 显示全部楼层 | 来自安徽
如果不收费谁会装小锅子
回复本楼 收起回复本楼
B Color Smilies
还可输入 个字符
发表于 2025-11-15 10:06 | 显示全部楼层 | 来自安徽
然后看广告?纯属恶心人
回复本楼 收起回复本楼
B Color Smilies
还可输入 个字符
发表于 2025-11-15 16:07 来自手机 | 显示全部楼层 | 来自安徽
央视及各省级卫视节目为什么会成为非法节目…
回复本楼 收起回复本楼
B Color Smilies
还可输入 个字符
发表于 2025-11-15 22:19 来自手机 | 显示全部楼层 | IP未知
可能这样一搞。电视更没有人看了。收费看电视不如看手机。这是安广卫视公司最后落幕
回复本楼 收起回复本楼
B Color Smilies
还可输入 个字符
您需要登录后才可以回帖 登录 | 注册

本版积分规则

帮助|Archiver|手机版|E滁州 ( 增值电信业务经营许可证:皖B2-20110018 )

GMT+8, 2025-11-30 03:50

Powered by Discuz! X3.4

© 2001-2017 Comsenz Inc.

快速回复 返回顶部 返回列表