天长市人民政府征收土地预公告
天征预告〔2025〕48号
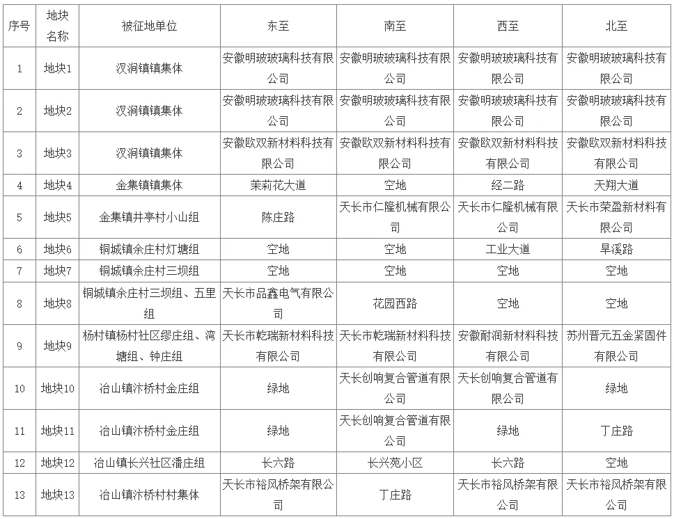
根据《中华人民共和国土地管理法》《中华人民共和国土地管理法实施条例》及《安徽省土地征收及补偿安置办法》等有关规定,因公共利益需要,拟对汊涧镇镇集体,金集镇镇集体、井亭村小山组,铜城镇余庄村灯塘组、三坝组、五里组,杨村镇杨村社区缪庄组、湾塘组、钟庄组,冶山镇汴桥村村集体、汴桥村金庄组、长兴社区潘庄组农民集体所有土地实施征收。现将有关情况公告如下:
一、征收范围

本次拟征收土地实际范围和面积以最终批准文件为准。
二、征收目的
本次拟征收土地地块1至地块11、地块13为天长市人民政府组织实施的成片开发建设需要,符合《中华人民共和国土地管理法》第四十五条第一款第(五)项规定可以征收集体所有土地的情形。其中,地块1至地块3已纳入《天长市汊涧镇南部片区土地征收成片开发方案》,该成片开发方案已于2021年4月21日经省人民政府批准;地块4已纳入《天长市金集镇北部片区土地征收成片开发方案》,该成片开发方案已于2021年12月24日经省人民政府批准;地块5已纳入《天长市金集镇南部工业片区土地征收成片开发方案》,该成片开发方案已于2021年12月24日经省人民政府批准;地块6至地块8已纳入《天长市铜城镇南部片区土地征收成片开发方案》,该成片开发方案已于2021年12月24日经省人民政府批准;地块9已纳入《天长市杨村镇东北片区土地征收成片开发方案》,该成片开发方案已于2021年12月24日经省人民政府批准;地块10至地块11、地块13已纳入《天长市冶山镇关塘片区土地征收成片开发方案》,该成片开发方案已于2021年12月24日经省人民政府批准。
本次拟征收土地地块12目的为实施长六路建设需要,符合《中华人民共和国土地管理法》第四十五条第一款第(二)项规定可以征收集体所有土地的情形,由政府组织实施的能源、交通、水利、通信、邮政等基础设施建设需要用地。
三、工作安排
本公告发布后,天长市人民政府将组织汊涧镇、金集镇、铜城镇、杨村镇、冶山镇人民政府开展拟征收土地现状调查和社会稳定风险评估。拟征收土地现状调查内容包括:拟征收土地的位置、权属、地类、面积,以及农村村民住宅、其他地上附着物和青苗等的权属、种类和数量等情况。拟征收土地范围内的土地所有权人、使用权人应当予以配合并对调查结果进行确认。拟征收土地社会稳定风险评估工作中,将邀请被征地的农村集体经济组织及其成员、村民委员会和其他利害关系人参加,并听取意见。
四、公告方式和期限
本公告在拟征收土地所在的汊涧镇,金集镇、井亭村、小山组,铜城镇、余庄村、灯塘组、三坝组、五里组,杨村镇、杨村社区、缪庄组、湾塘组、钟庄组,冶山镇、汴桥村、金庄组、长兴社区、潘庄组范围内,采用镇政务公开栏及村务公开栏张贴方式发布,并在天长市政府门户网站(www.tianchang.gov.cn)发布。本公告期限为自发布之日起不少于10个工作日。
五、其他事项
自本公告发布之日起,任何单位和个人不得在拟征收土地范围内抢栽抢建;违反规定抢栽抢建的,对抢栽抢建部分不予补偿。
联系单位:汊涧镇人民政府,联系人:朱元勋,联系方式:0550-7618005;金集镇人民政府,联系人:张余,联系方式:0550-7916568;铜城镇人民政府,联系人:李浩,联系方式:0550-7516022;杨村镇人民政府,联系人:王义田,联系方式:0550-7764436;冶山镇人民政府,联系人:陈彤,联系方式:0550-7981054。
附件:拟征收土地范围示意图








2025年12月11日
来源:天长市自然资源和规划局