E滁州|bbs.0550.com

 找回密码
 注册
搜索
查看: 9636|回复: 9

[滁州城事] 关注!亿晶光电滁州项目停摆,拟解除投资协议!

[复制链接]
发表于 2025-12-30 10:00 来自手机 | 显示全部楼层 |阅读模式 | 来自安徽

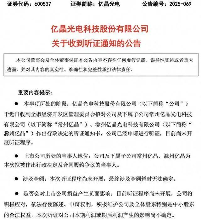
2025年12月28日晚间,亿晶光电发布公告称,全椒经开区管委会已送达听证通知,拟解除投资协议、追回1.4亿元出资款,并追究公司代建费用、租金等相关违约责任。

这起事件看似是亿晶光电的个体困境,实则折射出近两年来光伏行业从高速扩张到深度调整的完整轨迹。

图片

这事儿得从三年前的合作说起。2022年10月,常州亿晶和全椒县的嘉辰基金一起凑了15亿,成立了滁州亿晶。其中常州亿晶出8亿,占股53.33%;嘉辰基金出7亿,占股46.67%,目标是建10GW电池、10GW切片加10GW组件的项目。

地方政府当时确实够给力,不光出钱,还专门成立专班协调审批,连厂房基建都帮着代建。到2023年7月,一期电池产能总算投产了,用的是LECO激光增强接触技术,量产转化率能到26.2%-26.3%,在行业里算不错的水平。

但好景没持续多久,2024年整个光伏行业直接跌入低谷。亿晶光电自己也在上交所公告里称,2024年预计亏19到23亿。说到底还是产能严重过剩闹的。中国光伏协会(CPIA)有组数据很直观,2024年国内电池片产能飙到了1426.7GW,可全球新增装机才530GW,供远大于求的情况下,多晶硅、电池片价格跌了超40%,不少企业都扛不住了。

这种行情下,亿晶光电停建停产其实一点都不意外。滁州项目原定的10GW电池产能只建了一部分,后续的切片、组件项目干脆停了,2024年10月整个基地都停了产。换谁都明白,行业低谷期硬扛亏损扩产,纯属往火坑里跳。可对地方政府来说,前期投入的1.4亿实缴出资、代建的厂房,全成了沉淀成本,肯定没法接受。

此类政企合作项目受阻的情况,在光伏行业并非个例。例如*ST沐邦因光伏项目长期未能投产,被梧州市政府要求退还5.1亿元财政补助资金。

其实,政企双方都是行业周期波动的受害者:企业基于行业前景预判布局产能,却遭遇市场寒冬;地方政府期待通过项目带动就业与税收增长,最终未能达成预期。对此,监管层已出台针对性政策,2024年11月工信部发布《光伏制造行业规范条件》,通过提高技术标准遏制低效产能盲目扩张;中国光伏行业协会同步推出组件市场指导价格,引导行业跳出恶性价格战的泥潭。

目前亿晶光电已正式申请听证,最终处理结果尚待公布。但这起事件为整个光伏行业敲响警钟,光伏产业高速增长、盈利丰厚的时代已成为过去。未来政企合作需建立更灵活的退出机制,企业在产能扩张时更需敬畏市场周期,避免盲目跟风。

随着2025年行业技术迭代加速,能够抵御行业周期波动、专注技术创新的企业,才有望在新一轮行业洗牌中占据优势地位。

来源:CES电气

 

 

 

发表于 2025-12-30 10:30 来自手机 | 显示全部楼层 | IP未知
回复本楼 收起回复本楼
B Color Smilies
还可输入 个字符
发表于 2025-12-30 11:09 | 显示全部楼层 | 来自安徽
这算盲目发展、扩张吗?
收起回复本楼
五行缺酒 : 补贴到手了还不抽身?
2025-12-31 13:03 归属地未知 回复
B Color Smilies
还可输入 个字符
发表于 2025-12-30 12:22 来自手机 | 显示全部楼层 | 来自安徽
合资共建,互惠互利,风险各担。
回复本楼 收起回复本楼
B Color Smilies
还可输入 个字符
发表于 2025-12-30 13:02 来自手机 | 显示全部楼层 | 来自安徽
回复本楼 收起回复本楼
B Color Smilies
还可输入 个字符
发表于 2025-12-30 14:42 来自手机 | 显示全部楼层 | IP未知
马上二期都开了。不过肯定有其他的公司接手
回复本楼 收起回复本楼
B Color Smilies
还可输入 个字符
发表于 2025-12-30 14:46 | 显示全部楼层 | 来自安徽
回复本楼 收起回复本楼
B Color Smilies
还可输入 个字符
发表于 2025-12-30 21:41 来自手机 | 显示全部楼层 | IP未知
回复本楼 收起回复本楼
B Color Smilies
还可输入 个字符
发表于 2025-12-31 08:28 | 显示全部楼层 | 来自安徽
盲目扩张,唉!勤劳的中国人民在资本的加持下一路狂奔,如果起飞不起来,那将是粉身碎骨。
回复本楼 收起回复本楼
B Color Smilies
还可输入 个字符
您需要登录后才可以回帖 登录 | 注册

本版积分规则

帮助|Archiver|手机版|E滁州 ( 增值电信业务经营许可证:皖B2-20110018 )

GMT+8, 2026-5-31 12:13

Powered by Discuz! X3.4

© 2001-2017 Comsenz Inc.

快速回复 返回顶部 返回列表