刚刚过去的2025-2026年冬季,全国平均气温为零下1.54℃,较常年同期明显偏暖,为观测史上第二暖的冬季。
预计今年春季(3月至5月),全国大部地区气温接近常年同期到偏高。其中,安徽大部偏高1至2℃。
一眨眼冬天结束了
9-11日我省气温逐渐升高
11日最高气温22℃
据安徽省气象台预测:4-6日我省部分地区有弱降水,11日前后我省还有一次降水过程,其余时段全省以多云天气为主。
未来三天全省逐日降水量预报
8日前全省气温起伏不大,大部分地区最高气温低于16℃;9-11日我省气温有所回升,其中10-11日淮河以南最高气温19~22℃。11-12日我省有一次冷空气过程。
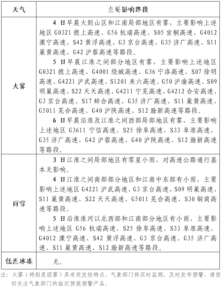
未来三天交通主要影响天气
预计未来七天我市
无明显降水天气,云系偏多
以阴到多云为主
同时夜间至早晨易出现大雾天气

具体预报
3月3日
阴到多云,6~13℃
3月4日
阴到多云,4~11℃
3月5日
阴,5~12℃
3月6日
多云,6~13℃
3月7日
多云,3~11℃
3月8日
多云到阴,3~9℃
3月9日
多云到阴,5~15℃
小美提醒大家
大雾天气影响频繁
注意出行安全